I may earn commission if you use my affiliate links to purchase products: More details.
You rarely publish something without keyword research or advanced keyword research, and readers would come in a pile within a day. Considering today’s highly competitive online market.
Without knowing what people are searching for, it’s hard for content to rank and provide you with benefits.
Thus, you need keyword research, and for that, you need tools that will allow you to find potential keywords. Yet, as the market is growing, many platforms promise to help you make the most of your keyword opportunities.
But, how do you find the best tools for research among many?
It’s a task that would put you in a dilemma, and as marketing’s so persuasive & tricky, you might choose a tool that’s no good for even an elementary child.
Thus, I plan to share the tools that I use for my SEO process through this post. Using these keyword research tools, you’ll add wings to your content and allow it to rank among the top.
If you’re ready to do that, let’s first get to the new basics of keyword research.
Table of Contents
What’s Keyword Research in 2026?
From the 2000s up until 2015, website owners used to stuff a single or a couple of words repeatedly to get their page on top of the search results. For example, you sell extension boxes. Now, what you would do is fill these words in every sentence. And that’s it; you’ve done with the keyword and your content.
No need to perform any research or something to find out potential keywords.

But things now have changed. Stuffing words over and over means you’re manipulating bots and not creating something useful for the users. Also, many different aspects have taken birth that set a particular keyword separate from another.
For example, Keyword Difficulty, CPC, Search Volume, and more.
Thus, if you try not to manipulate the crawlers and simply create something for the users by keeping your targeted keyword to a minimum, it won’t do well either if you don’t know about that keyword’s different aspects.
Also, it’s not only about a single keyword but rather different keywords related or not to that primary keyword you’re targeting.
So, How Can One Do Keyword Research in the Right Way?
In 2026, keyword research is about discovering queries that really make sense. Queries that can allow you to create high-quality content and let users make the most out of it. You must think about the users first and then create a story around your solution. And for all of these, you can utilize keyword research tools. One that can help you,
- Find keywords that are easy to rank and create a piece around them.
- Research keywords that are highly searched.
- Identify which keywords your competitors are ranking.
- Discover keywords of different types like Long-tail, Also Ask, Questions, and more.
- Generate ideas by looking at the copy of other publishers.
- Calculate what keywords your website can rank for.
- Review the intent of the keyword why users are querying, whether for information gain, DIY steps, brand comparison, etc.
By combining all of these, you’ll be able to do your advanced keyword research, and that’s how you do it in 2026.
Benefits of Keyword Research
Not one, but there are many benefits of keyword research for your website. And the prominent ones are,
- Your content will rank at the best position in search engine results.
- Attracting the traffic of an audience that cares.
- Further, it will increase potential leads and later conversion rates.
- You can review consumer behavior insights.
- Plus, better organic rankings for the long term.
- And a deeper competitive analysis to win a unique spot in the market.
What’s a Keyword Research Tool?
A keyword research tool is an online software that allows you to discover potential keywords. It’s a combination of substantial keyword databases and programming languages that provide you with keywords of all kinds.

This tool regularly crawls different databases for new, popular, and highly competitive keywords. Its main areas to search for keywords are Search Engines like Google, Yahoo, Bing, and even Amazon.
Further, it also looks at content databases, online documents like pdf, and media files like images on the internet on different websites.
Through its options, it lets you know what’s the difficulty of the keyword you’re trying to rank. How many users are searching for it? What would be its cost if you run ads based on it. And what return it would probably give you if you publish content around it.
5 Best SEO Tools for Keyword Research (Free & Paid)
Many keyword research tools on the internet can help you find potential keywords. Yet, below, we will look at the 5 best keyword research tools. Using these tools, you can do advanced keyword research easily.
1. Semrush (Paid)

What It Is –
Semrush is a premium keyword research tool available online.
Using its different tools, you can research unlimited results for keywords & online ranking data. The data it shows consists of metrics such as Search Volume, Difficulty, CPC, and more.

It was first launched in 2008, and since then, it has helped over 10 million users to do keyword research and improve their website’s rankings.
It’s not just a keyword research tool. Instead, a complete SEO tool that allows you to leverage everything from Search Engine Optimization.
There are over 15 tools that give you complete control over your marketing and content creation efforts.

We’ll look at some of these tools later to help you get familiar with Semrush.
These tools and the data you extract from them can be used anywhere. For example, on website builder platforms or CMS such as WordPress; for any marketing campaigns and SEO improvements.
Whether you want to improve the SEO of your web pages or blog posts, you can use Semrush.
If you want to discover link-building opportunities, you can use Semrush. And if you’re going to check or change any technical part of the site, you can leverage Semrush profoundly.
If Semrush can do all these alone, it means it’s capable of advanced keyword research.
Key Factors –
Not one or two, but many factors make Semrush one of the best keyword research tools. The prominent one is the extensive tools it provides you with to do your research to the finest.
- Competitive Research Section

In this particular section of Semrush, you get tools like Domain Overview, Traffic Analytics, Organic Research, Keyword Gap, and Backlink Gap.
Using these tools lets you discover what domain authority a particular domain has. How much Organic Search Traffic it’s receiving. What are the paid traffic metrics, backlinks, keyword positions, and more?
Through the tools of this section, you can learn where a particular website stands in search results for everything.
- Keyword Research

With the Keyword Research section of Semrush, it’s possible to perform advanced keyword research. Here, you get tools such as Keyword Overview that allow you to quickly review everything about a keyword. For example, it enables you to see keyword search volume, difficulty, intent, CPC, Competition level, etc.

Keyword Magic Tool takes it further by showcasing Keyword variations with filters like Broad Match, Phrase Match, Exact Match, and more. Using this tool, you can even see further information around it like Questions, Related terms, and SERP Analysis.

Likewise, the remaining tools of this section – Keyword Manager, Position Tracking, and Organic Traffic Insights allow you to create keyword lists, track domain rankings, and more.
- Link Building

The link-building section includes tools such as Backlink Analytics, Audit, Link Building Tool, and Bulk Analysis.

With Backlink Analytics, you can get an overview of the backlinks a site has received. You can check referring domains, outbound domains, new and lost backlinks, and more. On the contrary, the Backlink Audit tool lets you create projects to extract backlink data of a domain and regularly check its variations.

Link Building Tool lets you find link-building opportunities on the keywords your domain is ranking. With Bulk Analysis, you can review backlink data of many domains together, for example, your competitors.
- On-Page & Tech SEO
In this section of Semrush, you can analyze your site’s On-Page and Tech SEO aspects. The tools offered in this segment are,
- Site Audit – Using this, you can review the Tech SEO of a site, like loading speed and more.
- Listing Management – This allows you to check local listings.
- SEO Content Template – It lets automate the creation of SEO content briefs.
- On-Page SEO Checker – Using this, you can improve your content’s On-Page SEO, just like the Yoast SEO plugin in WordPress.
- Log File Analyzer – Understand what happens when a search engine crawls your website.
More tools are available with Semrush like Local SEO, Advertising, Social Media, and more. However, the above-point tools are more than enough to excel in search rankings. We’ve looked at the tools it offers. Now, let’s see how we can do our advanced keyword research.
How It Works (Overview) –
To do your advanced keyword research using Semrush, first, access the SEO Dashboard. Then, head over to the Keyword Overview tool.

Here, you’ll find the keyword search field, allowing you to search for keywords up to 100 and for different countries. Simply enter your keyword(s), select the country, and hit Search.

It will take a moment; then, you’ll get your keyword data like the following,

As discussed before, the Keyword Overview tool will showcase everything about your keyword. Using this, you can check what websites rank on the internet with the SERP Analysis section.

You can also view keyword intent, global search volume, number of URLs getting impressions for the keyword, trend, and more.

By default, it showcases keyword information for the desktop. However, you can change that as well, simply go to the Desktop icon and change it to Mobile.

Now, to perform advanced research, scroll down to the Keyword Variations section and click View All.

If you’d like to perform advanced research for related keywords or questions, you can select that as well. Once you’ve clicked the View All button, you’ll be presented with the following data provided by the Keyword Magic Tool.

It shows you all the keyword variations with intent, volume, KD, CPC, CD, SERP Feature, Results, and Last Update. Here, you can filter keywords through different choices.

Then, you’ve got the option to filter the keyword category By Number or Volume.

You can also view more details about a single keyword right on the page when you click the arrow.

In addition to this, the Keyword Tool lets you add keywords to the list. Plus, export the complete list using the export option.

And that’s it; you’re done with your keyword research using Semrush.
Pricing –
With these amazing keyword and SEO tools, you can get Semrush starting from $119.95/ month.

For a professional just starting, it might look costly. And it is expensive. However, if you want to make the most out of your marketing or content publishing, with this pricing structure, Semrush pays off.
And if you’ve got a budget to invest in marketing and all sorts of promotion and can even go with Semrush, don’t think twice. You can also try their 7-day trial here.
User Reviews –
Semrush has received a quite positive response from the users. And at almost every review website, the ratings are above 4.
Trustpilot – 4.3 ratings out of 5 based on 352 customer reviews.
G2 – 4.6 ratings out of 5 based on 1526 reviews.
Capterra – 4.7 ratings out of 5 based on 1806 reviews.

Thus, by all of these, when you start using Semrush, you’ll rarely find yourself troubled with it. Or perhaps, not even once.
2. Ahrefs (Paid)

What It Is –
Ahrefs is another great premium SEO tool that lets you do advanced keyword research. Likewise, Ahrefs also provides you with different tools that you can utilize to improve your SEO efforts.
It was first launched in 2011 as backlink analytics, and since then, it has evolved so much. From overviewing a domain to finding unique and potential keywords, there’s more you can do with Ahrefs.

It offers a simplified UI that allows you to easily discover the keywords you’re looking for. Whether Exact URL, Domain, Subdomain, or a Subfolder, using this tool, you can perform keyword research for anything.
Plus, there’s no limit to it, as long as you’re on the right plan.
Key Factors –
The first key factor of using Ahrefs is its simple, yet effective UI. Then, you get over 10 SEO tools using which you can do keyword research & more. Through its Dashboard section, it lets you add projects for different domains and quickly view the stats about them.

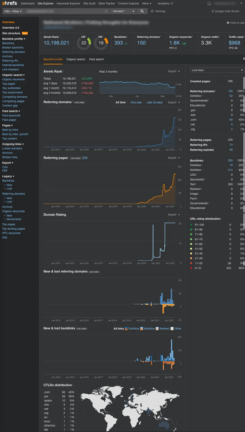
You can view the site’s health score, domain rating, backlinks, Organic Traffic, etc. Its 2nd section, the Site Explorer, helps you look at the projects at a deeper level.

Using this, you can view what’s the ranking of the site. Check new & lost referring domains. Review what domain authority links you’re getting. How many keywords does your site rank in different countries and more?
With the help of Content Explorer, Keywords Explorer, and other tools, you can view your content and keyword opportunities. You can view what you’re missing and what you can include in boosting your website’s SEO.
Each tool provides you with simple and effective information that you can efficiently use.
How It Works (Overview) –
To perform your advanced keyword research using Ahrefs, you need to open the Keywords Explorer. Then, in the keywords search area, enter the keywords you want to discover. Plus, choose which search engine you want to extract the keywords from.

It provides you with the option of Google, YouTube, Amazon, Bing, Yahoo, and more. Once entered the keyword, select the country and then search. It will take a few moments and then present you with the following data.

Here, you can view the overall statistics of the keyword you’ve entered. For example, you can view Keyword Difficulty, Search Volume, CPC, etc.
To extract keywords, head over to the Keyword Ideas section.
If you want to search related keywords, you’ve got the Having same terms option. Simply click View All. And you’ll find more keywords in a new window like the following,

Take keywords you’d find suitable and improve your website’s SEO. Using this section, you can perform filtration based on KD, Volume, Word Count, SERP Features, etc. You can also take benefit of the options available in the sidebar that let you filter keywords based on different categories.

Explore different options, and you’ll be able to find more.
Pricing –
As compared to Semrush, Ahrefs offers its premium services at a lower cost. However, it also includes fewer keyword research tools than Semrush.
Although it also offers free SEO tools like Ahrefs Keyword Generator & SERP Checker, the premium plans give you more control.

You can get the premium plan of Ahrefs starting from $99/month, which expands to $999/month for an enterprise-level business. The Lite plan binds you to limited research, whereas Enterprise provides you with everything Ahrefs offers.
Based on your requirements, choose the plan, and you won’t find it limiting.
User Reviews –
Like Semrush, Ahrefs, too, has almost received a positive response from its users. Although, as compared to Semrush, they’re few.

Trustpilot – 3.2 ratings out of 5 based on 119 reviews.
G2 – 4.6 ratings out of 5 based on 400 reviews.
Capterra – 4.7 ratings out of 5 based on 345 reviews.
3. KWFinder by Mangools (Paid)

What It Is –
A simple and effective keyword research tool that enables you to research unlimited results in no time. It was first launched in 2014 by Mangools, the same team behind powerful SEO tools like SERPCheker, LinkMiner, and SERPWatcher.
Unlike sites like Semrush and Ahrefs, it doesn’t offer different and multiple options. But, whatever it has in the house is worth boosting your keyword research efforts.
Using this tool, you’ll find keywords of different kinds for businesses serving different domains. It has a straightforward way to help you research keywords without involving any complex process. Further, the keywords you’ll find using this tool will have all the necessary information to help you do your advanced research.
For example, the keywords discovered by KWFinder will have their difficulty, search volume, trends, SERP stats, and more.
Key Factors –
In addition to the straightforward keyword research, the one thing that sets KWFinder apart is the copying of keywords. When you use Semrush or Ahrefs, you need to select the keyword and then either right-click or Ctrl+C to copy it.

However, KWFinder provides you with a button near each keyword to copy it. Besides, the tool lets you find keywords in languages as well other than English. It means you can improve the SEO of your website if it’s based on your local language.
Then, you get the Search by Keyword & Search by Domain option. If you’ve got a keyword you can directly use it. Or input the URL of your competitor to extract the keywords they’re ranking on.

Apart from these, you can find Related Keywords, Auto Suggestions, and Questions; export data, add keywords to the list, and more.
How It Works (Overview) –
Upon accessing your KWFinder account, you’ll get the search options as follows,

Here, you can either input the keyword to learn more about it and also view related keywords. Or you can enter the domain with the option to select the root or exact URL to discover keywords.
After using one of the available options, you can have your keywords list just like the below screenshot.

Once you have this list, you can easily find suitable keywords based on Country, Difficulty, Search Volume, etc.
Pricing –
It’s available starting from $49/month, expanding to $129/month.

With KWFinder, you’ll also get other SEO tools offered by Mangools. Therefore, the KWFinder price won’t look to you as unreasonable, considering its fewer features for keyword research.
If you’re starting and have a low budget but can invest in SEO tools, you should go for KWFinder. Using this, you’ll be able to complete your research comprehensively.
User Reviews –
Users have shared positive responses regarding the services of Mangools. Thus, you can rest assured that you’ll also have a similar experience when expected.

Trustpilot – 4.1 ratings out of 5 based on 6 reviews.
G2 – 4.5 ratings out of 5 based on 29 reviews.
Capterra – 4.7 ratings out of 5 based on 42 reviews.
4. Ubersuggest (Freemium)

What It Is –
If you’re looking for a free SEO tool, Ubersuggest can become your companion. It was acquired by Neil Patel (Digital Marketing Expert) in 2017, and since then, it has helped hundreds of users. Also, if in 2020 it didn’t move to premium plans, it might be the #1 free keyword research tool you could have.
Ubersuggest provides you with a handful of options. From Domain Overview to Keyword Suggestions, Content Ideas to Backlink Data, and more. Using this tool, you can boost SEO without spending much.
Plus, it’s easy to discover, compare keywords, and even copy them with a single click.

However, the free plan only allows you to perform 3 searches per day. And if you’re short on budget, not even for Mangools, then Ubersuggest is your best pick in the premium.
Key Factors –
The most prominent among others is that Ubersuggest lets you find suitable keywords for your domain. You need to enter your website’s URL, and then Ubersuggest will analyze the data and let you know what difficult keywords you can target.

Another great feature of Ubersuggest is allowing users to find competitors. This feature is just like SimilarWeb, where you can discover your competitors and find out everything about them. For example, you can view traffic, keyword gaps, backlinks, and more.
How It Works (Overview) –
Access Ubersuggest Dashboard. From there, head over to Keywords → Keyword Overview.

You can also create a project to regularly track the keyword progress if you need to. After the Keyword Overview tool has opened, enter the term in which you like to discover more keywords.

Or you can go to the Keywords by Traffic, enter the URL, and click Search. It will present the keywords list like the following,

From here, you can easily find the keywords you’re looking for. You can apply filters such as Volume, SEO Difficulty, and more.
Pricing –
Compared to Semrush, Ahrefs, and Mangools, Ubersuggest has very low pricing plans. You can get the premium tool starting from $12/month, which expands to $40/month.

For small businesses, beginner professionals, and users with very low budgets, Ubersuggest provides you with one of the best SEO tools. So, if you think you can’t afford the expensive SEO tools to carry out your advanced keyword research, you should choose this one.
User Reviews –
Ubersuggest has received a positive response which it deserves based on its low cost and effective options.

TrustRadius – 9.1 score out of 10 based on 22 reviews.
Trustpilot – 4.4 ratings out of 5 based on 91 reviews.
Product Hunt – 4.8/5 based on 2665 upvotes.
5. Google Keyword Planner (Free)

What It Is –
The last keyword tool in our list offers the most straightforward way to research keywords. Google Adwords keywords tool is a free platform to research keywords and improve your website’s SEO.
It has basic options, a simplified UI, and a database of huge keywords to rank on Google.
With this tool, it’s easy to find keywords and learn what keywords a website is ranking. Furthermore, when you do the research, you’ll also be able to find out Average Monthly Searches, Competition, Ad bids, and YoY Change.
Key Factors –
It’s free to use. Offers one of the largest databases of keywords. And because it’s a product of Google, you can expect that the trends it’s showing are more accurate than the others.
If you’re starting and can’t keep up with a premium tool, not even Ubersuggest, you should go with Google Keyword Planner.
How It Works (Overview) –
To use Google Keyword Planner, first, you need to create a Google Ads account.

Then, head over to the TOOLS AND SETTINGS, and from there, choose Keyword Planner.

Once you’re inside the planner, select Discover New Keywords.

Either input the keyword you want to search more about on the next window. Or, start with a website to extract its keyword.

Upon completing the above step, you’ll get your keywords list.

Pick keywords that are appropriate to your requirements and utilize them carefully to get the best out of your SEO efforts.
Conclusion
Whether you do basic or advanced keyword research, you need tools that are accurate with their data. And the above presents you with keywords that get regularly updated. It means you’ll always have fresh statistics. Plus, resources that will allow your website to rank high according to the latest trends.
Now, based on your requirements, select the tool you find suitable. And start improving your SEO efforts. If you ask me, I’d recommend Semrush if you have the budget and want to streamline the process of keyword research comprehensively.
That’s it; have exceptional keyword research!
